365ÉÏÊй«Ë¾

ÉùÓþչ̨

ÄúµÄλÖ㺠Ê×Ò³ >ÐÂÎÅÖÐÐÄ>ÐÂÎÅÍø>ÉùÓþչ̨>ÏêϸÄÚÈÝ

ÎÒÔºÈÙ»ñ2011Äê¹ãÎ÷¸ßУУ԰ÎÄ»¯½¨ÉèÓÅÒìЧ¹û½±

ȪԴ£ºÁøÖÝÖ°ÒµÊÖÒÕѧԺÐÂÎÅÍø ×÷Õߣº´ÞÖÇ»Û ±àÉó£º Ðû²¼Ê±¼ä£º2012-02-24 ä¯ÀÀ´ÎÊý£º ´Î ¡¾×ÖÌ壺С ´ó¡¿
·ÖÏíµ½£º

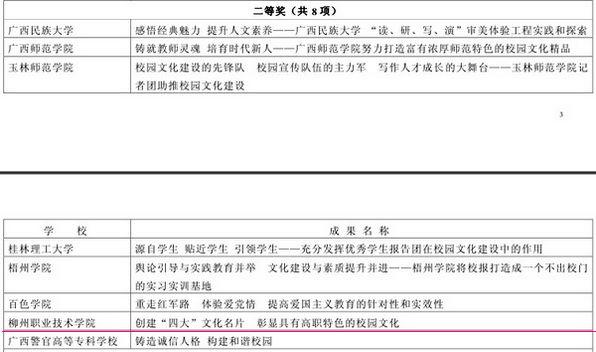
×ÔÖÎÇø½ÌÓýÌü¡¢¡¢×ÔÖÎÇø¸ß¹¤Î¯ÓÚ2011Äê12ÔÂ22ÈÕÏ·¢ÁË¡¶¹ØÓÚÐû²¼ 2011 Äê¹ãÎ÷¸ßУУ԰ÎÄ»¯½¨ÉèÓÅÒìЧ¹ûÆÀѡЧ¹ûµÄ֪ͨ¡·£¨¹ðµ³¸ß¹¤Ðû¡²2011¡³103 ºÅ£©£¬£¬ÎÒÔºÉ걨µÄ¡¶½¨Éè¡°ËÄ´ó¡±ÎļÙÊÖ´Ì ÕÃÏÔ¾ßÓиßÖ°ÌØÉ«µÄУ԰ÎÄ»¯¡·½¨ÉèЧ¹ûÈÙ»ñÓÅÒìЧ¹û¶þµÈ½±¡ £¡£¡£È«Çø¸÷¸ßУ¹²ÓÐ27ÏîУ԰ÎÄ»¯Ð§¹û±»ÊÚÓè¡°2011Äê¹ãÎ÷¸ßУУ԰ÎÄ»¯½¨ÉèÓÅÒìЧ¹û¡±ÉùÓþ³Æºô¡ £¡£¡£
¸ßУУ԰ÎÄ»¯½¨ÉèЧ¹ûÆÀÑ¡»î¶¯Ö¼ÔÚ½øÒ»²½ÔöÇ¿¸ßУУ԰ÎÄ»¯½¨É裬£¬Æð¾¢ÐγÉÒ»ÅúÌåÏÖÉç»áÖ÷Ò徫ÉñÎÄÃ÷ÌØµãºÍ¼ÍÂÉ¡¢¡¢ÌåÏÖʱ´úÌØÕ÷ºÍÑ§Ð£ÌØÉ«¡¢¡¢ÉîÊÜѧÉúϲ»¶µÄ¸ßУУ԰ÎÄ»¯Ð§¹ûÆ·ÅÆ¡ £¡£¡£
½üÄêÀ´£¬£¬Ñ§Ôºµ³Î¯¼á³Ö¡°×¥Öصã¡¢¡¢ÁÁÌØÉ«¡¢¡¢Ê÷Æ·ÅÆ¡¢¡¢ÖØÊµÐ§¡±µÄ»ùÀ´Ô´Ôò£¬£¬ÔöÇ¿Ïòµ¼£¬£¬°ü¹Ü¾­·Ñ£¬£¬×ÅÁ¦½¨ÉèÌØÉ«Ð£Ô°ÎÄ»¯Õ󵨣¬£¬ÒÔ·þÎñÇàÄê³É²ÅΪ×ÚÖ¼£¬£¬ÒÔ×÷ÓýѧÉúµÄÁ¢Ò쾫ÉñºÍʵ¼ùÄÜÁ¦ÎªÖص㣬£¬´òÔìÁË¡°ÒÔÁ¢ÒìµÄУ԰ÎÄ»¯ÔØÌåÖ¸µ¼ÈË¡ª¡ª365ÉÏÊй«Ë¾´«Ã½ÎļÙÊÖ´Ì¡¢¡¢ÒÔÏȽøµÄÍøÂçУ԰ÎÄ»¯ÎüÒýÈË¡ª¡ªÍøÂçÎļÙÊÖ´Ì¡¢¡¢ÓÃî£ÖǵÄУ԰ÎÄ»¯ËÜÔìÈË¡ª¡ª½²Ì³ÎļÙÊÖ´Ì¡¢¡¢ÒÔУÆóÈںϵÄУ԰ÎÄ»¯ÅàÓýÈË¡ª¡ªÇéÐÎÎļÙÊÖ´Ì¡±ËÄ´óÎļÙÊִ̹¤³Ì¡ £¡£¡£
´òÔ촫ýÎļÙÊÖ´Ì£¬£¬Ñ§Ôº²ß»®×éÖ¯ÁË¡¶²©ÑÅ?·ÖÏí¡·Ð£Ô°µçÊÓÆ·ÅÆÀ¸Ä¿£¬£¬Í¨¹ý½²×ù¡¢¡¢¶Ô»°¡¢¡¢±ç˵µÈ¶àÖÖÐÎʽ£¬£¬ÔÚÇáËÉÉú¶¯µÄÆø·ÕÖÐÖ¸µ¼Ñ§Éú˼Ë÷£¬£¬ÍØ¿íÖªÊ¶Ãæ¡ £¡£¡£½üÄêÀ´Â¼ÖÆÁË¡¶ÓÅÒì½áÒµÉúÔ¬ÒðרÌâ·Ã̸¡·¡¢¡¢¡¶»³´§ÃÎÏ룬£¬Õ¹ÍûδÀ´¡ª¡ª¹Ø×¢´óѧÐÂÉúÐÄÀí¿µ½¡¡·µÈÒ»ÅúÓÅÒì½ÚÄ¿£¬£¬½ÚÄ¿ËùÓйÒÉÏѧԺ¡¶²©ÑÅ?·ÖÏí¡·×¨ÌâÍøÕ¾¡ £¡£¡£
ѧԺ»¹³ÉÁ¢Á˲©ÑÅÎÄ»¯´«Ã½ÓÐÏÞÔðÈι«Ë¾£¨Ä£Ä⣩ÌìÈñÊÂÇéÊÒ£¬£¬ÈÏÕæÎÒԺѧÉúÂÛ̳¡°Çà´º365ÉÏÊй«Ë¾ÉçÇø¡±ÍøÒ³µÄÈÕ³£Î¬»¤£¬£¬ÎªÍ¬ÑâÃǵÄѧϰ¡¢¡¢ÉúÑĺÍÉçÍÅÐû´«¡¢¡¢Ñ§ÉúÑ͝Ìṩ±ãµ±£¬£¬ÎªÍ¬ÑâÃÇÌṩһ¸ö½»Á÷µÄƽ̨£¬£¬¸»ºñͬÑâÃǵÄÉúÑÄ¡ £¡£¡£²©ÑÅÎÄ»¯´«Ã½ÓÐÏÞÔðÈι«Ë¾£¨Ä£Ä⣩£¬£¬ÒÀÍÐÄ£ÄâµÄÎÄ»¯´«Ã½ÓÐÏÞÔðÈι«Ë¾µÄÔËÐУ¬£¬ÒÔ´«Ã½ÎÄ»¯½¨ÉèΪÖ÷ÒªÔØÌ壬£¬×ÅÁ¦×÷ÓýѧÉúµÄÎÄ»¯´«Ã½Ïà¹ØÊÖÒÕ¡¢¡¢´´ÒµÒâʶºÍÏÖ´úÆóÒµÖÎÀíÀíÄî¡ £¡£¡£ÅÄÉãÖÆ×÷µÄ6Ìõ¹«Òæ¹ã¸æ£¬£¬Îª½¨ÉèÇå¾²ÎÄÃ÷У԰×÷³öÁËÌØ±ðµÄ·îÏ×£¬£¬Ð§¹ûÓÅÒ죬£¬Êܵ½Ê¦ÉúºÃÆÀ¡ £¡£¡£
´òÔìÍøÂçÎļÙÊÖ´Ì¡ £¡£¡£Ñ§ÔºÀÎÀÎÕÆÎÕÍøÂçÎÄ»¯½¨Éè×Ô¶¯È¨£¬£¬ÍêÉÆÁËÍøÂçÎÄ»¯½¨ÉèÊÂÇéϵͳ¡ £¡£¡£×èÖ¹ÏÖÔÚ£¬£¬½¨ÉèÁË365ÉÏÊй«Ë¾ÐÂÎÅÍø¡¢¡¢365ÉÏÊй«Ë¾µ³½¨Óë˼ÕþÍø×¨ÌâÍø¡¢¡¢365ÉÏÊй«Ë¾Ð£Ô°ÎÄ»¯Íø¡¢¡¢²©ÑÅ?·ÖÏíרÌâÍø¡¢¡¢Çà´º365ÉÏÊй«Ë¾ÉçÇøÑ§ÉúÂÛ̳µÈÒ»Åú¹ãÊÜʦÉú½Ó´ýµÄÍøÕ¾¡ £¡£¡£ÌØÊâÊÇÇà´º365ÉÏÊй«Ë¾Ñ§ÉúÂÛ̳£¬£¬ÕæÕýʵÏÖÁËѧÉúΪÖ÷ÌåµÄ×ÔÎÒÖÎÀí£¬£¬×ÔÎÒÔË×÷£¬£¬¹Ø×¢¹ý»îÒæÉÏÉý¡ £¡£¡£ÕâÐ©ÍøÕ¾Â½Ðø³ÉΪÁËÑ§ÔºÍøÂçÍ·ÄÔ½ÌÓýµÄÇ°ÑØÕóµØºÍÓßÂÛÏȵ¼£¬£¬³ä·ÖÑéÕ¹ÍøÂçÎÄ»¯½ÌÓýµÄǿʢ¹¦Ð§£¬£¬Ê¹ÍøÂç³ÉΪУ԰ÎÄ»¯½¨ÉèºÍÐû´«Í·ÄÔÊÂÇéÐÂÕ󵨡 £¡£¡£
´òÔ콲̳ÎļÙÊÖ´Ì¡ £¡£¡£Îª½øÒ»²½¸»ºñѧԺÎÄ»¯ÓýÈË×ÊÔ´£¬£¬ÓªÔìÁ¼ÇÚѧÊõÆø·Õ£¬£¬Ìá¸ß¸ßְѧÉú×ÛºÏËØÖÊ£¬£¬Ñ§ÔºÓÉÐû´«²¿Ç£Í·´óÁ¦Íƽø¡°²©ÑÅ?ÁùÒÕ½²Ì³¡±ËØÖʽÌÓýÊÂÇ飬£¬²¢¶Ô¡°²©ÑÅ?ÁùÒÕ½²Ì³¡±ÔË×÷·½Ê½×÷ÁËˢУºÒ»ÊÇÒÔ´ò°üµÄÐÎʽ£¬£¬°Ñ¡°²©ÑÅ?ÁùÒÕ½²Ì³¡±ÏµÁн²×ùÖÐͨʶÐÔµÄÄÚÈÝÜöÝͳÉÒ»ÃÅÑ¡Ð޿Σ¬£¬Ñ¡ÐÞ¼°¸ñµÄѧÉú¸øÓèѧ·Ö£»£»¶þÊǰÑϵÁн²×ùÖÐÇãÏòÐÔ½ÏÇ¿µÄÄÚÈÝÈÔÈ»ÒÔ¹«¿ª½²×ùµÄÐÎʽ¹©Ê¦ÉúÑ¡Ìý£¬£¬¼ÓÈëµÄѧÉú¼ÇËØÖʽÌÓý»î¶¯·Ö¡ £¡£¡£ÔÚÏà¶ÔÓÐÏÞµÄʱ¼äÄÚ°ÑÔºÄÚÍâµÄÏà¹Ø×ÊÔ´ÒԹ淶µÄÐÎʽºÍ¸üΪ¿É³ÖÐøµÄ;¾¶ÎªÌá¸ßѧÉú×ÛºÏËØÖÊ·þÎñ£¬£¬Ò»Ö±¸»ºñѧԺµÄÎÄ»¯ÓýÈË×ÊÔ´¡ £¡£¡ £¡°²©ÑÅ?ÁùÒÕ½²Ì³¡±ÕûÄê¹²¿ªÉèÁ˶þÊ®ËĸöÖ÷Ìâ¹²51³¡½²×ù£¬£¬Éæ¼°22¸öÖ÷½²ÈË£¬£¬ÓÐÔºÄÚר¼ÒѧÕߣ¬£¬ÒàÓÐÔºÍâÈËÊ¿¡ £¡£¡£ÕûÄê¹²Óнü7ǧÈ˴εÄѧÉúÏÖ³¡ÌýÈ¡Á˽²×ù¡ £¡£¡ £¡°²©ÑÅ?ÁùÒÕ½²Ì³¡±µÄʵ¼ù£¬£¬Á¢ÒìÁËÎÒԺѧÉúËØÖʽÌÓýµÄ;¾¶ºÍÒªÁ죬£¬Ò²µ÷½â¿í´óÎ÷ϯ²ýʢУ԰ÎÄ»¯¡¢¡¢¼ÓÈëѧÊõ½»Á÷ºÍѧÉúËØÖʽÌÓýÊÂÇéµÄÆð¾¢ÐÔ¡ £¡£¡£
´òÔìÇéÐÎÎļÙÊÖ´Ì¡ £¡£¡£ÎÒÔºÁ¬ÏµÐ£ÆóÏàÖú¡¢¡¢¹¤Ñ§Á¬ÏµµÄ°ìÑ§ÌØµã£¬£¬×ÅÁ¦½¨ÉèÒÔÓëÆóÒµÎÄ»¯¶Ô½ÓÎªÌØÉ«µÄУ԰ÇéÐÎÎÄ»¯¡ £¡£¡£¶ÔѧԺÊÓ¾õʶ±ðϵͳ£¬£¬½Ìѧ¡¢¡¢¿ÆÑС¢¡¢ÉúÑÄÇéÐμ°ÆäÎÄ»¯ÌåÓýÉèÊ©¾ÙÐÐÁËÕûÌåÍýÏ룬£¬ÔöÇ¿ÁËУ԰µÄ¾»»¯¡¢¡¢ÂÌ»¯¡¢¡¢ÃÀ»¯£¬£¬½¨³ÉÎÄ»¯Ê¯¡¢¡¢Â¥ÓîÃûÉÏǽ¡¢¡¢Ð£Ô°±êÊ¶ÅÆµÈ¾°¹ÛСƷ£¬£¬Ê¹¿µ½¡ÏòÉϵÄУ԰ÎÄ»¯ÁýÕÖµ½Ñ§ÔºµÄÿһ¸ö½ÇÂä¡ £¡£¡£ÔÚУÄÚʵѵ»ùµØÇéÐν¨ÉèÖÐÈÚÈëÆóÒµÎÄ»¯£¬£¬½¨Éè¸ß·ÂÕæµÄÆóÒµÉú²ú±êʶÇéÐΡ¢¡¢ÆóÒµÎÄ»¯Ç½µÈ£¬£¬ÈÃÓÅÒìÆóÒµÎÄ»¯Óë¾ßÓÐÏÊÃ÷ÌØÉ«¸ßְУ԰ÎÄ»¯µÄ¾ÛºÏÓÅÊÆ£¬£¬ÃãÀøÓëÍÆ¶¯Ñ§Éú°®¸Ú¾´ÒµµÄ·îÏ×¾«Éñ¡ £¡£¡£²ß»®ÁËÔÚ½ÌÑ§Â¥ÇøÓò¼¯ÖоÙÐÐÖйú500Ç¿ÆóÒµÎÄ»¯Õ¹£¬£¬Í¨¹ýÓÅÒìÆóÒµÎÄ»¯Í¼ÎIJ¢Ã¯µÄÐÎÏóչʾ£¬£¬×÷ÓýѧÉúÓÅÒìµÄÖ°ÒµÒâʶºÍְҵϰ¹ß£¬£¬½ÌÓýÓëÖ¸µ¼¸ßְѧ×Ó³ÉΪÉç»áÐèÒªµÄ¸ßËØÖÊÊÖÒÕÓ¦ÓÃÐÍÈ˲Å£¬£¬ÊµÏÖУÆóÎÄ»¯µÄ»¥ÈÚ¡¢¡¢»¥¶¯¡¢¡¢»¥»Ý£¬£¬Íƶ¯×ŸßְԺУÓëÆóÒµµÄ¿É³ÖÐøÐÔÏàÖú¡ £¡£¡£
ѧԺ¡°ËÄ´ó¡±ÎļÙÊִ̹¤³ÌÔÚʵÑéÎÄ»¯ÖÎÀí·½Ãæ×öÁËÓÐÒæµÄ̽Ë÷£¬£¬ÐγÉÁËÈ«·½Î»¡¢¡¢Á¢ÌåʽµÄÐû²¼µÀÓýÕóµØºÍ¿ª·Åʽ¡°Ñ§Ï°Í¨µÀ¡±£¬£¬³ä·ÖÑéÕ¹¹ú¼ÒÊ÷Ä£¸ßְԺУÎÄ»¯ÒýÁì×÷Óá £¡£¡£Ñ§ÔºÍ¨¹ý¡°ËÄ´óÎļÙÊÖ´Ì¡±½¨É裬£¬Îª¸üºÃ¿ªÕ¹´óѧÉúÍ·ÄÔÕþÖνÌÓýÊÂÇé¹¹½¨ÁËÐÂÕ󵨡¢¡¢´î½¨ÁËÐÂÆ½Ì¨¡¢¡¢¿ª·¢ÁËÐÂÁìÓò£¬£¬ÓªÔìÁËŨÓôµÄÖ°Òµ½ÌÓýÆø·Õ¡ £¡£¡£2009¡¢¡¢2010¡¢¡¢2011ÄêѧԺÁ¬ÐøÈýÄê»ñµÃ¹ãÎ÷¸ßУÇå¾²ÎÄÃ÷У԰ÉùÓþ³Æºô¡ £¡£¡£Í¨¹ý¿ªÕ¹Ð£Æó¶Ô½ÓµÄУ԰ÎÄ»¯½¨É裬£¬ÇÐʵÌáÉýÁËѧԺµÄÎÄ»¯ÈíʵÁ¦ºÍÓýÈËˮƽ¡ £¡£¡££¨ÎÄ/»ÆÜ² ͼ/½¯Óñ÷£©

20120223111544783

20120223111552240

20120223111601505

20120223111648668

±íÑïÎļþ£¨²¿·Ö£©½ØÍ¼

¡Á

Óû§µÇ¼

¡¾ÍøÕ¾µØÍ¼¡¿