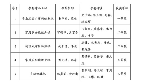
¿ËÈÕ£¬µÚÎå½ìÌìÏ´óѧÉúÆøÐµÁ¢ÒìÉè¼Æ´óÈü£¨¹ãÎ÷ÈüÇø£©ÒÑÐû²¼»ñ½±Ãûµ¥¡£¡£¡£ÎÒÔº²ÎÈü¶Ó5¼þ×÷Æ·»®·Ö»ñ»úеÁ¢ÒìÉè¼Æ´óÈü£¨¹ãÎ÷ÈüÇø£©Ò»µÈ½±1Ï¶þµÈ½±2ÏÈýµÈ½±2ÏÏêϸ»ñ½±Ãûµ¥¼ûÏÂ±í£©¡£¡£¡£
±¾´Î´óÈüµÄÖ÷ÌâΪ¡°ÐÒ¸£ÉúÑÄ¡ª¡ª½ñÌìºÍÃ÷Ì족£¬ÄÚÈÝΪÐÝÏÐÓéÀÖ»úеºÍ¼ÒÍ¥ÓûúеµÄÉè¼ÆºÍÖÆ×÷£»£»£»½ÇÖðÀú³ÌÐèÒª×ÛºÏÆÀÉó×÷Æ·µÄ¹¦Ð§¡¢¡¢¡¢Éè¼Æ¡¢¡¢¡¢½á¹¹¡¢¡¢¡¢¹¤ÒÕÖÆ×÷¡¢¡¢¡¢ÐÔÄܼÛÇ®±È¡¢¡¢¡¢ÏȽøÐÔ¡¢¡¢¡¢Á¢ÒìÐÔµÈ¶à·½ÃæµÄÄÚÈÝÒÔ¼°ÉóºË²ÎÈüÑ¡Êֵıí´ïÄÜÁ¦ºÍרҵ֪ʶ¡£¡£¡£ÎÒԺͨ¹ý¼ÓÈë»úеÁ¢ÒìÉè¼Æ´óÈü£¬×÷ÓýÁËѧÉúµÄÁ¢ÒìÉè¼ÆÒâʶ¡¢¡¢¡¢×ÛºÏÉè¼ÆÄÜÁ¦ÓëÍŶÓÐ×÷¾«Éñ£»£»£»ÔöÇ¿ÁËѧÉúÏÂÊÖÄÜÁ¦µÄ×÷ÓýºÍ¹¤³Ìʵ¼ùµÄѵÁ·£¬Ìá¸ßѧÉúÕë¶ÔÏÖʵÐèÇóͨ¹ýÁ¢ÒìÍ·ÄÔ£¬¾ÙÐлúеÉè¼ÆºÍ¹¤ÒÕÖÆ×÷µÈÏÖʵÊÂÇéÄÜÁ¦¡£¡£¡££¨ÎÄ¡¢¡¢¡¢Í¼/Áõ¾§£©


»ñ½±Îļþ½ØÍ¼
Óû§µÇ¼