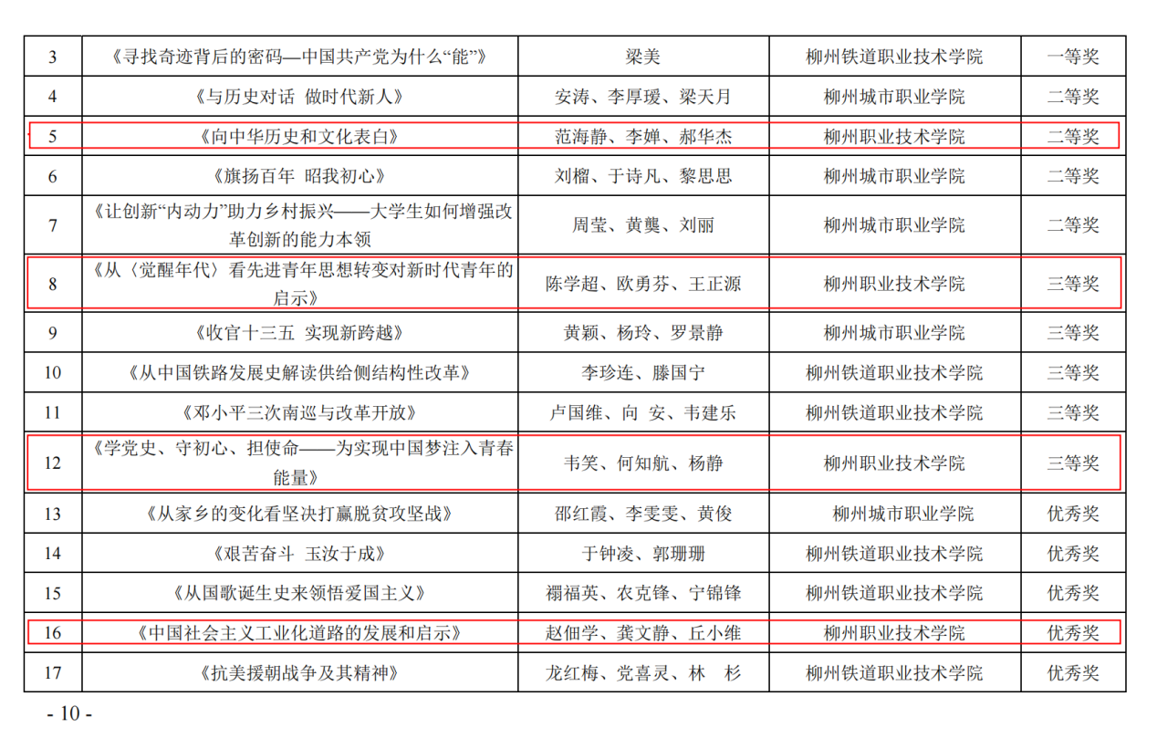
ÐÂÎÅÍøÐÂÎÅ£¨ÎÄ¡¢¡¢¡¢Í¼/Âí¿Ë˼Ö÷ÒåѧԺ ³Âѧ³¬£©Æ¾Ö¤¡¶Áø½Ì˼Õþ¡²2021¡³28ºÅ¹ØÓÚÐû²¼2021ÄêÁøÖÝÊдóÖÐСѧ¡°ÈÃ˼Õþ¿Î»îÆðÀ´¡±Ö®¡°Ñ§µ³Ê·£¬£¬£¬ÊسõÐÄ£¬£¬£¬ÓýÐÂÈË¡±Ö÷Ìâ΢¿Î½Ìѧ½ÇÖð»ñ½±Ãûµ¥µÄ֪ͨ¡·»ñϤ£¬£¬£¬365ÉÏÊй«Ë¾Âí¿Ë˼Ö÷ÒåѧԺÎ÷ϯ×óÄݺ졢¡¢¡¢À¶ÐÇ»ª¡¢¡¢¡¢ÁõÓñ·¼µÄ΢¿Î×÷Æ·¡¶°ÙÉ«ÆðÒ塪¡ªÖйú¹²²úµ³ÔÚÉÙÊýÃñ×åµØÇøÊµÑé¡°¹¤Å©Îä×°Å̾ݡ±Ñ¤ÀÃʵ¼ù¡·»ñµÃ´Ë´Î½ÇÖðµÄÒ»µÈ½±£»£»£»·¶º£¾²¡¢¡¢¡¢Àîæ¿¡¢¡¢¡¢ºÂ»ª½ÜµÄ΢¿Î×÷Æ·¡¶ÏòÖлªÀúÊ·ºÍÎÄ»¯Åú×¢¡·»ñ¶þµÈ½±£»£»£»³Âѧ³¬¡¢¡¢¡¢Å·Ó·ҡ¢¡¢¡¢ÍõÕýÔ´µÄ΢¿Î×÷Æ·¡¶´Ó¡´ÐѾõÄêÔ¡µ¿´ÏȽøÇàÄêÍ·ÄÔת±ä¶ÔÐÂʱ´úÇàÄêµÄÆôʾ¡·ºÍΤЦ¡¢¡¢¡¢ºÎÖªº½¡¢¡¢¡¢Ñî¾²µÄ΢¿Î×÷Æ·¡¶Ñ§µ³Ê·¡¢¡¢¡¢ÊسõÐÄ¡¢¡¢¡¢µ£Ê¹Ãü¡ª¡ªÎªÊµÏÖÖйúÃÎ×¢ÈëÇà´ºÄÜÁ¿¡·»ñÈýµÈ½±£»£»£»ÕÔµèѧ¡¢¡¢¡¢¹¨æµ¾²¡¢¡¢¡¢ÇðСάµÄ΢¿Î×÷Æ·¡¶ÖйúÉç»áÖ÷Ò幤ҵ»¯õè¾¶µÄ¿ªÕ¹ºÍÆôʾ¡·»ñÓÅÒì½±¡£
¾ÝϤ£¬£¬£¬±¾´Î¡°ÈÃ˼Õþ¿Î»îÆðÀ´¡±Ö®¡°Ñ§µ³Ê·£¬£¬£¬ÊسõÐÄ£¬£¬£¬ÓýÐÂÈË¡±Ö÷Ìâ΢¿Î½Ìѧ½ÇÖ𣬣¬£¬È«ÊдóÖÐСѧ¼ÓÈëÆÀÑ¡£¬£¬£¬¹²ÆÀÑ¡³öÒ»µÈ½±24Ïî¡¢¡¢¡¢¶þµÈ½±36Ïî¡¢¡¢¡¢ÈýµÈ½±44Ï£¬£¬ÓÅÒì½±39Ïî¡£



»ñ½±Îļþ½ØÍ¼
²¿·ÖÍøÕ¾ÉóºË£º£ºÂí¿Ë˼Ö÷ÒåѧԺ À¶ÐÇ»ª
ѧУÖ÷Õ¾±àÉ󣺣ºµ³Î¯Ðû´«²¿ ÂÞÊÀ»ª
Óû§µÇ¼