365ÉÏÊй«Ë¾

ѧУҪÎÅ

ÄúµÄλÖ㺠Ê×Ò³ >ÐÂÎÅÖÐÐÄ>ÐÂÎÅÍø>ѧУҪÎÅ>ÏêϸÄÚÈÝ

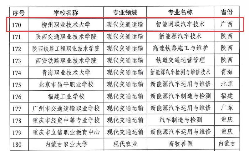
ϲѶ£º365ÉÏÊй«Ë¾ÖÇÄÜÍøÁªÆû³µÊÖÒÕÍŶÓõÒÉí¹ú¼Ò¼¶½ÌѧÁ¢ÒìÍŶÓ

ȪԴ£º ×÷Õߣº ±àÉó£º Ðû²¼Ê±¼ä£º2025-09-26 ä¯ÀÀ´ÎÊý£º ´Î ¡¾×ÖÌ壺С ´ó¡¿
·ÖÏíµ½£º

ÐÂÎÅÍøÐÂÎÅ£¨ÎÄ/µ³Î¯Ðû´«²¿ ÂÞÊÀ»ª¡¢Æû³µ¹¤³ÌѧԺ Äþʤ»¨ Í¼/×ÊÁÏͼƬ£©¿ËÈÕ£¬£¬£¬½ÌÓý²¿ÕýʽÐû²¼µÚ¶þÅú¹ú¼Ò¼¶Ö°Òµ½ÌÓýÎ÷ϯ½ÌѧÁ¢ÒìÍŶÓÃûµ¥£¬£¬£¬365ÉÏÊй«Ë¾Æû³µ¹¤³ÌѧԺÖÇÄÜÍøÁªÆû³µÊÖÒÕרҵÍŶÓÃûÁÐÆäÖС£¡£¡£ÕâÊÇ365ÉÏÊй«Ë¾¼Ì»úµç¹¤³ÌѧԺ¹¤Òµ»úеÈËÊÖÒÕרҵÍŶÓ£¬£¬£¬»ñµÃ¹ú¼Ò¼¶Ö°Òµ½ÌÓýÎ÷ϯ½ÌѧÁ¢ÒìÍŶӺ󣬣¬£¬µÚ¶þ¸ö»ñ´ËÊâÈٵĽÌѧÍŶÓ¡£¡£¡£

´Ë´Î¹ãÎ÷ÓÐ11¸ö½ÌѧÍŶӱ»È·¶¨ÎªµÚ¶þÅú¹ú¼Ò¼¶Ö°Òµ½ÌÓýÎ÷ϯ½ÌѧÁ¢ÒìÍŶÓ¡£¡£¡£365ÉÏÊй«Ë¾Æû³µ¹¤³ÌѧԺÖÇÄÜÍøÁªÆû³µÊÖÒÕרҵ½ÌѧÍŶÓ£¬£¬£¬ÒÀÍÐÁøÖÝ×÷Ϊ¡°Æû³µ³Ç¡±ºÍ¡°ÁøÖÝÊгµÁªÍøÏȵ¼Çø¡±µÄ¹¤ÒµÓÅÊÆºÍѧУÉîÖ¿µÄÆû³µ×¨ÒµÃØÎÅ£¬£¬£¬×齨ÁËÖÇÄÜÍøÁªÆû³µÊÖÒÕרҵ½ÌѧÍŶÓ¡£¡£¡£¸ÃÍŶÓ×Ô2021Äê8Ô»ñÁ¢ÏÉèÒÔÀ´£¬£¬£¬ÔÚÍŶÓÈÏÕæÈË¡¢Ð£³¤¸Ê½ðÃ÷½ÌÊÚµÄÏòµ¼Ï£¬£¬£¬½ô¸úÖÇÄÜÍøÁªÆû³µ¿ªÕ¹²½·¥£¬£¬£¬Î§ÈÆÇøÓò¹¤ÒµÐÐÒµÐèÇ󣬣¬£¬ÉîÈë̽Ë÷²¢Êµ¼ùÁËһϵÁÐÍŶӽ¨ÉèÕ½ÂÔ£¬£¬£¬Íƶ¯ÍŶӿªÕ¹£¬£¬£¬ÌáÉý½ÌÓý½ÌѧÖÊÁ¿£¬£¬£¬·þÎñÇøÓò¹¤Òµ¿ªÕ¹£¬£¬£¬Îª×÷Óý¸ü¶à¸ßËØÖÊÊÖÒÕÊÖÒÕÈ˲ÅТ˳ÁËÍŶÓʵÁ¦¡£¡£¡£ÍŶÓÒÔÖÇÄÜÍøÁªÆû³µÊÖÒÕ¹¤ÒµÁ´Îªµ¼Ïò£¬£¬£¬Öع¹ÁËÄ£¿é»¯¿Î³Ìϵͳ£¬£¬£¬Ñ§Éú¿ÉÒÔÆ¾Ö¤×Ô¼ºµÄÐËȤºÍÖ°ÒµÍýÏëÑ¡Ôñ²î±ðµÄÄ£¿é¾ÙÐÐѧϰ£¬£¬£¬ÊµÏÖ¸öÐÔ»¯×÷Óý£»£»½ÓÄÉÏîÄ¿µ¼Ïò½Ìѧģʽ£¬£¬£¬ÓëÉÏÆûͨÓÃÎåÁâÆû³µ¹É·ÝÓÐÏÞ¹«Ë¾ÏàÖú¿ªÕ¹ÖÇÄÜÍøÁªÆû³µ×Ô¶¯¼ÝÊ»¹¦Ð§²âÊÔÏîÄ¿£¬£¬£¬ÈÃѧÉúÔÚÏÖʵÊÂÇ鳡¾°ÖÐÄ¥Á¶ÊÖÒÕ£¬£¬£¬Ìá¸ßʵ¼ù²Ù×÷ÄÜÁ¦¡£¡£¡£Í¬Ê±£¬£¬£¬ÍŶÓÓëÉÏÆûͨÓÃÎåÁâÆû³µ¹É·ÝÓÐÏÞ¹«Ë¾¡¢´º·çÁøÖÝÆû³µÓÐÏÞ¹«Ë¾µÈÆóÒµ£¬£¬£¬¹²½¨Á˶à¸öУÄÚʵѵ»ùµØ£¬£¬£¬ÎªÑ§ÉúÌṩÁËÕæÊµµÄÉú²úÇéÐκÍʵ¼ùʱ»ú¡£¡£¡£ÓëÆóÒµ¿ªÕ¹¶©µ¥Ê½×÷Óý£¬£¬£¬Æ¾Ö¤ÆóÒµµÄÐèÇóÖÆ¶©È˲Å×÷Óý·½°¸£¬£¬£¬ÎªÆóÒµÁ¿Éí¶¨ÖÆ×¨ÒµÈ˲Å¡£¡£¡£

ÍŶӽ¨ÉèÒÔÀ´Ð§¹û·á˶¡ª¡ª»ñ¹ú¼Ò¼¶½ÌѧЧ¹û¶þµÈ½±µÈ¹ú¼Ò¼¶ÉùÓþ15Ï£¬£¬Ê¡¼¶ÉùÓþ59Ïî¡£¡£¡£Ö±½Ó·þÎñÓÚÆóÒµºáÏòÊÖÒÕ·þÎñÏîÄ¿25Ï£¬£¬ÊµÏÖºáÏòÊÖÒÕ·þÎñÊÕÈë240ÓàÍòÔª£¬£¬£¬ÊÚȨרÀû15Ïî¡£¡£¡£Íê³ÉÊÖÒÕÅàѵ1900ÓàÈ˴Σ¬£¬£¬¹ú¼Ê»¯È˲ÅÅàѵ150ÓàÈ˴Σ¬£¬£¬Åàѵ·Ñ´ï800ÓàÍòÔª£¬£¬£¬²¢Ïò¡°Ò»´øÒ»Æð¡±3¸ö¹ú¼ÒÊä³ö½Ìѧ±ê×¼¡£¡£¡£

ÏÂÒ»²½£¬£¬£¬365ÉÏÊй«Ë¾ÖÇÄÜÍøÁªÆû³µÊÖÒÕרҵ½ÌѧÍŶÓ£¬£¬£¬½«Ò»Ö±Ç¿»¯¹ú¼Ò¼¶Ö°Òµ½ÌÓýÎ÷ϯ½ÌѧÁ¢ÒìÍŶӷøÉ俯Ðж¯Ó㬣¬£¬Ê©Õ¹ÏȽøµä·¶µÄÊ÷Ä£·¢¶¯Ð§Ó¦£¬£¬£¬½øÒ»²½ÔöÇ¿ÓëÆóÒµµÄÏàÖú£¬£¬£¬ÍØÕ¹ÏàÖúÁìÓòÓ뷽ʽ£¬£¬£¬ÎªÖÜÈ«ÍÆ½ø½ÌÓýÇ¿¹ú½¨ÉèТ˳365ÉÏÊй«Ë¾ÊµÁ¦¡£¡£¡£


ͼƬ1

f0073426f10b46bd93446d7dc50d8963.jpeg  

ͼƬ3  

»ñÅúÎļþ

ÖÇÄÜÍøÁªÆû³µÁ¢ÒìÍŶÓ3_¸±±¾  

ÖÇÄÜÍøÁªÆû³µÁ¢ÒìÍŶÓ4_¸±±¾  

ÖÇÄÜÍøÁªÆû³µÊÖÒÕרҵÍŶÓ

Ñ§ÔºÍøÕ¾ÉóºË£ºÒ»Éó ÀîÖ¾Ãô¡¢¶þÉó ÁÖÊ¥´æ¡¢ÈýÉó ÎâÐÇ

Ñ§Ð£ÍøÕ¾ÉóºË:³õÉó µ³Î¯Ðû´«²¿ ³Â³¿¡¢ÖÕÉó µ³Î¯Ðû´«²¿ ÂÞÊÀ»ª

Ê×Ò³ÐÂÎÅÂÖ²¥Í¼Æ¬ ÐÂÎÅÍøÍ·Ìõ
¹Ø±Õ ´òÓ¡ÕýÎÄ
¡Á

Óû§µÇ¼

¡¾ÍøÕ¾µØÍ¼¡¿